混凝土切割,支撑梁切割,支撑梁拆除

河南嘉大建筑工程有限公司

河南总公司
地址:河南省郑州市新郑教育园区祥安路康桥九溪郡别墅1区115号楼-3单元-302室

电话:0371-60953928

          13283896978

深圳分公司

地址:深圳市南山区西丽街道松坪村三期东区2栋28C

电话:132 8389 6978

杭州分公司

浙江省杭州市上城区天城路91号B座A-570室

电话:132 8389 6978

网址:www.jiadajianzhu.com

业务范围:混凝土切割、植筋、绳锯切割、防撞墙切割、桥梁切割、加固等

行业动态当前位置:网站首页 >> 行业动态 >>新闻详细

深基坑内支撑拆除施工常用的方法

来源:s  发表时间:2022/7/26 16:56:31  点击次数:【846】

打印
字体【
视力保护色

深基坑内支撑拆除施工常用的方法

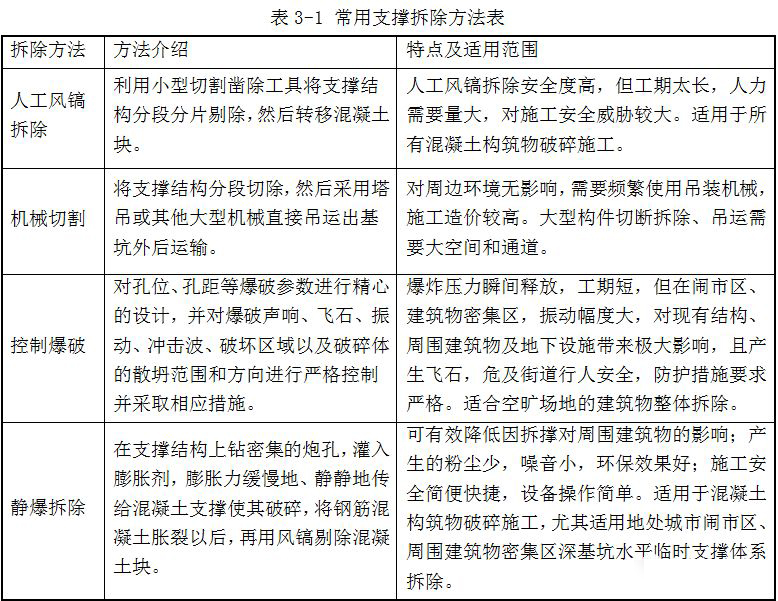
作为临时支撑结构,因其多处于城市闹市区,周围或建筑物密集,或临近运营地铁,这又对拆撑方法也提出更高的挑战。常用的混凝土拆除方法有控制爆破拆除、静态爆破、机械切割、人工拆除等。以其所处特殊地理位置和空间,结合拆除安全、质量要求对上述几种拆除方法比较如下:


由于本工程支撑拆除工程量较大,单独采用人工拆除,工效低,工程量大,不符合本工程施工进度要求,故人工拆除仅作为局部配合拆除方法。

本文【河南嘉大建筑工程有限公司】来源于网络收集整理,如果雷同请联系删除!

地  址:http://www.jiadajianzhu.com/newShow.aspx?xwxq=507


关闭

微信扫一扫

抖音扫一扫